我们所处这个时代,就像万里黄河一样滚滚向前,底层的推动力,是国家持续改革的决心,是民众发力奋斗的激情。
30年前,十一届三中全会如此;10年前,十八届三中全会如此。
2024年的当下,二十届三中全会,更是如此!
“关于进一步全面深化改革 推进中国式现代化的决定”(本文简称“决定”),是推动我国成长发展的改革续篇,也是瞄定未来改革方向的改革新篇,是一个能够与时代交响的关键性文件。
全国上下都在学习体会,广大国资国企的朋友们正在深入领会,详细思考,特别是在国企改革深化提升行动进入后半程,正在凝神聚力冲刺70%改革任务目标的时候,确实要抓紧行动,将全会决定中的改革新要求,落实到眼下的各项改革工程里。
7月19日,国资委党委召开扩大会议暨党委理论学习中心组集体学习会,认真传达学习贯彻党的二十届三中全会精神。要求国有企业“认真研究落实举措,把贯彻落实全会精神与深入推进国企改革深化提升行动衔接好”。
对于全会精神的学习,看来并不能简单停留在读文件、写体会、谈理解的层面,必须要深入系统的现行改革紧密联动,量化推进,才可能完成最新的任务部署。
二十届三中全会的“决定”全文一共22000多字,涉及到国家深化改革的各个方面,以经济改革为牵引,全面部署了推动中国式现代化的数百项改革任务要求。
在这个其中,既有对于国资国企改革集中的论述,也有分布于其他各个改革领域的国资国企改革要求,有总有分、系统完备。
很多朋友有个期待,如果在这22000字当中,能够将国企改革的部分相对完整、前后逻辑的独立出来,那就最好了!
这样朋友们既可以深入理解每项与自己直接相关的改革要求,没有遗漏;又可以更清晰的看出国资国企改革与其他经济、社会改革内容的关系。
知本咨询根据有限的政策水平,通过深入分析学习“决定”的内容,今日给大家提供一个参考。
我们经过整理,认为可以用两张任务清单的方式,将二十届三中全会“决定”中的国资国企改革任务分解出来。
这两张清单分别是:
国企制度类改革任务清单
国企机制类改革任务清单
以下抛砖引玉,简单做个介绍。
为什么要用两张清单?
在我们前日刊发的文章《学习全国改革精神,“制度、体制、机制”,“建立、深化、完善”这些词的意思您懂吗?》当中,对于“决定”的内容特点进行了说明。
核心的一点是,“决定”是突出制度建设为主线的,主要改革任务有很大的部分是用制度作为改革的目标。所以,如果把国资国企制度相关的部分梳理总结出来,那么就能够包括“决定”中的相当一部分内容要求了。
同时,我们也注意到,在决定的表述当中,有的是以“制度”一词作为改革内容,也有的是用“机制”来表述的。
看过上篇文章的朋友,想必清楚制度、体制、机制这三个用词的概念区分。机制的意思更多集中在程序、方法等关系流程方面的优化。
在“决定”中,以“机制”一词做出的改革要求相对也比较多,它们的内容和制度类要求相互搭配,互为补充,共同构成了改革的整体内容。
所以,我们在梳理中,为了方便大家理解,将制度类任务清单和机制类任务清单分开两个,以便于大家更好的落实未来的改革工作。
总体来说,制度类清单一共有25项任务,机制类清单一共有20项任务。
两项清单合起来,二十届三中全会部署,与国资国企直接相关的改革任务,大致有45项。
国企制度类改革任务清单
下面先上第一个清单。
请看:
总体看,国企改革的制度建设,要建立一些新的、过去没有的、缺少的制度,比如国有企业履行战略使命评价制度、国有企业研发准备金制度等等。
同时,更加强调的是深入、强化、完善已经有框架,但是需要进一步做优做好的制度,完善中国特色现代企业制度、完善产权制度、深化职务科技成果改革等。
如果从国企改革25项制度建设内容区分,知本咨询认为,大致可以划分为两个层面。
首先是国家对于国资国企的监管制度。
比如优化国企金融资本管理体制、推进向中管企业全面派驻纪检监察组、国有资本预算和绩效评价、国有企业履行战略使命评价制度等。
这些制度的建设,从国家层面推进,在各个主要的部委和监管体系中进行优化调整,势必也会对微观国企产生重要的影响,但是总体上并不需要国企自身做更多工作。
其次是国资国企微观层面制度。
这类制度,除了顶层的制度设计之外,各家国企都需要根据自身情况进行个性化落地,建议提前谋划、靠前思考。
国有企业推进原始创新制度安排,就属于这类制度。除此之外,我们还可以关注的是保障科研人员专心科研制度、上市公司监管和退市制度、深化国有资本投资、运营公司改革等等。
知本咨询将在近期的学习中,和大家有重点的讨论这些制度。
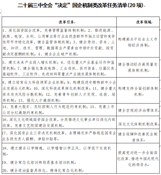
国企机制类改革任务清单
第二张清单,是关于国企的机制类改革内容。
这张机制类改革任务清单一共有20项。
请看:

机制类改革,是在组织分工相对稳定的基础上,对于程序、方式、方法、流程等方面的新建或者优化改革。
请注意,很多国企的机制类改革,实际是和国企的制度类改革结合在一起讨论的,因为这两种类型的改革工作,是互相补充、相互加力。
比如深化国有企业工资决定机制改革,就是要对“一适应、两挂钩”的工资总额决定计算逻辑进行进一步优化,既能更好的体现市场属性、业绩导向,又能够体现国企的政治属性和社会责任。
工资决定机制本身就是一项制度,在这里将其列入机制改革,是因为这项改革主要是针对方法和程序问题开展。
所以,建议国企朋友们看待改革任务时,要将机制改革的重心把握清楚,同时将机制改革和制度改革联系在一起,共同思考。
“无边落木萧萧下,不尽长江滚滚来。”
国企改革的历史进程,就似蓬勃的长江、奔涌的黄河,鼓声阵阵,永不停歇,勾勒出一道道靓丽的风景,保留下一首首动人的诗篇。
2024年,既不是长江波涛的起点,更不会是改革浪潮的终点,我们会伴随着二十届三中全会的部署,开启一段乘风破浪的新路程。
大家带上两张任务清单,请“到中流击水,浪遏飞舟”!


