01 重要时间节点
(一) 核心窗口期(2025年9月-10月):准备不充分等于提前出局
1、省级项目储备库关闭:全国多数省份硬性要求在10月31日前,完成2026年专项债项目的正式申报。请注意,经济大省如广东、江苏历来节奏更快,往往9月底就关闭申报通道,慢一步即失去机会。
2、国家重大建设项目库填报:项目必须通过国家发改委主导的重大建设项目库系统提交。这一环节的关键在于,所有项目信息填报须与完备的前期手续——包括可行性研究报告批复、环评批复等——严格同步,线上填报与线下材料缺一不可。
(二) 审核期(2025年11月-12月):闯关省级与国家两道“筛选器”
1、省级初审:各地方财政和发改部门联合对申报项目进行第一轮筛选,重点关注项目合规性、收益真实性与风险可控性。常见被剔除情形包括:项目缺乏稳定收益来源、前期手续存在瑕疵、项目规划不合理等。
2、国家复核:财政部与国家发改委开展联合审查,对通过省级初审的项目进行复核,并通常会反馈问题清单。理论上存在一次补正机会,但时间极其紧张,若项目基础质量差或地方响应迟缓,极容易审核失败。
(三) 额度分配(2026年1月-3月):好项目才能拿到钱
1、财政部下达总额度:市场普遍预计,2026年全国新增专项债总额度将仍维持在3.8万亿元以上的高位。但各省能分到多少,直接取决于申报项目的质量、成熟度及与国家战略的契合度。
2、省级额度分解:省级财政将额度分解至具体市县和项目时,会优先保障前期工作扎实、具备年内开工条件、收益可实现性高的“成熟项目”。
(四) 2026年专项债项目申报关键节点建议清单:

02 2026年专项债三大“黄金赛道”,选对领域成功一半
(一) 城市更新2.0:政策最前沿,资金支持力度大
1、城中村改造:依据国务院部署的“城中村改造三年行动(2024-2026)”,申报项目首要前提是纳入省级项目库。资金配套上,要求项目资本金不低于总投资的20%。典型案例是杭州某区“拆改结合”项目,成功获批专项债资金25亿元。其收益来源组合多元,包括土地出让收入、配套商业运营收入等,形成了稳健的资金平衡方案,值得各地借鉴。
2、老旧小区功能提升:鼓励“改造+运营”一体化模式,通过新增充电桩、智慧物业、停车管理等运营性内容,提升项目自身造血能力。此类项目最高可获得总投资30%的财政补贴,但申报时必须提供区县级财政的配套资金承诺文件。改造应聚焦三大方向:加装电梯、智慧化升级(如安防、门禁系统)及适老化设施改造。
3、地下管网“里子工程”:2026年对该类项目支持比例显著提升,可达总投资的70%。但“敲门砖”是必须提供专业的管网现状检测报告,无报告项目一票否决。该报告需清晰反映管网老化、渗漏、错接等现状,为项目改造的必要性和可行性提供核心依据。
(二) 新基建"国家队":额度倾斜,代表转型方向
1、新能源基建:项目需列入省级以上能源发展规划。收益设计可创新思路,例如将光伏发电项目与未来碳交易收益权绑定,拓宽未来现金流,增强项目融资吸引力。
2、冷链物流:要求项目服务能力覆盖3个以上县域,避免重复建设。收益模式上,可采取“冷库租赁费+供应链金融增值服务费”等方式,提升项目综合收益水平。
3、5G融合应用:项目必须附着于实体产业载体,如产业园、智慧工厂等,纯虚拟概念难以获批。收益可来源于5G设备租赁、垂直行业数据服务等,需确保收益真实可控。
(三) 乡村振兴"必选项":政治任务,申报有特殊要求
1、高标准农田建设:2026年亩均投资标准提升至3000元。申报红线是必须完成土地流转程序,并提供真实规范的农户签字确认表,确保项目能够顺利实施。
2、县域医疗教育提升:允许将设备采购与超长期国债等资金搭配使用,但必须清晰界定各项资金用途,严禁交叉混淆。特别注意:纯设备购置项目不得申报专项债,必须与必要的土建、安装等基础设施建设内容捆绑。
3、乡村文旅融合:项目可行性核心在于客流量预测,必须出具权威第三方机构的评估报告,避免盲目乐观、测算虚高,确保收益预测严谨可信。
03 专项债券重点支持方向与“负面清单”(含最新调整)
(一)2026年重点支持方向:
新兴产业基础设施拓展:首次明确将数字经济基础设施、低空经济相关设施、量子科技研发平台等前沿领域纳入支持范围,为新质生产力发展提供底层支撑。
传统基建智能化升级:支持高速公路智慧化改造、机场安全能力提升等既有设施的数字化、网络化升级项目,推动传统基础设施赋能焕新。
化债与民生改善协同创新:在严格监管前提下,探索允许专项债用于化解政府拖欠企业账款、配套土地收储整理等,寻求化解债务风险与保障民生、促进发展的多赢。
(二)投向管理红线:
专项债券继续严格执行“负面清单”管理。严禁用于楼堂馆所、形象工程、景观提升等各类禁止类项目;严禁用于完全无收益的纯公益性项目。
项目策划应聚焦两大板块:一是新能源、水利、污染防治(污水垃圾处理)、社会事业(医疗、养老、托育)、保障性住房、城市更新等传统重点民生与基建领域,注重补齐短板;二是数字经济、低空经济等为代表的新兴产业基础设施项目,着眼于培育新动能。
04 发行审核核心要点:读懂规则才能避开陷阱
(一) 前置条件评审(一票否决项)
此环节评估项目是否具备发行专项债券的基本资格,任何一项不符即告失败。

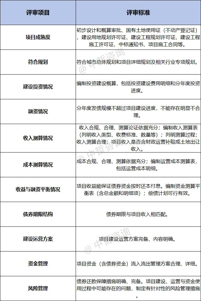
(二) 项目质量评审要点
通过前置评审的项目,将进入质量评审环节,通过打分排名决出优先级。

05 结语:把握政策窗口,决胜2026专项债申报
截至2025年8月,2026年地方政府专项债券申报战役已悄然打响。当前专项债申报呈现出“优质项目稀缺、竞争白热化、审核高标准”的鲜明特征。建议各地政府和项目单位至少提前半年启动准备工作,紧扣国家战略与民生急需,精准布局重点项目。
展望未来,财政部预计在2025年第四季度发布年度额度分配细则,对新兴领域的支持政策和试点范围可能进一步优化,值得持续密切关注。
总而言之,2026年专项债申报已全面从“重规模”转向“重质量”,唯有深刻理解政策导向、做实项目收益、规范前期工作、强化风险管控,才能在激烈的竞争中脱颖而出,为地方经济社会发展赢得宝贵的资金支持和发展机遇。


