董事会为公司的决策机构,依法行使下列职权:
(一)召集股东大会,并向股东大会报告工作;
(二)执行股东大会的决议;
(三)决定公司的经营计划和投资方案;
(四)制订公司的年度财务预算方案、决算方案;
(五)制订公司的利润分配方案和弥补亏损方案;
(六)制订公司增加或者减少注册资本、发行债券或其他证券及上
市方案;
(七)拟订公司重大收购、收购本公司股票或者合并、分立、解散
及变更公司形式的方案;
(八)在股东大会授权范围内,决定公司对外投资、收购出售资产、
资产抵押、对外担保事项、委托理财、关联交易等事项;
(九)决定公司内部管理机构的设置;
(十)聘任或者解聘公司总裁、董事会秘书;根据总裁的提名,聘
任或者解聘公司副总裁、总工程师、财务总监等高层管理人员,并
决定其报酬事项和奖惩事项;
(十一)制订公司的基本管理制度;
(十二)制订本章程的修改方案;
(十三)管理公司信息披露事项;
(十四)向股东大会提请聘请或更换为公司审计的会计师事务所;
(十五)听取公司总裁的工作汇报并检查总裁的工作;
(十六)法律、行政法规、部门规章或公司章程授予的其他职权。
第四条执行董事对股东会负责,行使下列职权:
(一)召集股东会会议,并向股东会报告工作;
(二)执行股东会的决议;
(三)决定公司的经营计划和投资方案;
(四)制订公司的年度财务预算方案、决算方案;
(五)制订公司的利润分配方案和弥补亏损方案;
(六)制订公司增加或者减少注册资本以及发行公司债券的方案;
(七)制订公司合并、分立、解散或者变更公司形式的方案;
(八)决定公司内部管理机构的设置;
(九)决定聘任或者解聘公司经理及其报酬事项,并根据经理的提
名决定聘任或者解聘公司副经理、财务负责人及其报酬事项;
(十)制定公司的基本管理制度;
(十一)公司章程规定的其他职权;
第五条董事长行使下列职权:
(一)主持股东大会和召集、主持董事会会议;
(二)督促、检查董事会决议的执行;
(三)签署公司股票、公司债券及其他有价证券;
(四)签署董事会重要文件和其他应由公司法定代表人签署的其他
文件;
(五)在董事会休会期间,根据董事会授权,行使董事会的部分职
权;
(六) 行使法定代表人的职权;
(七)贷款审批金额权限:可直接审批信贷部上报的50万元以内的
信用贷款、抵押贷款、保证贷款、质押贷款;
(八)在发生特大自然灾害等不可抗力的紧急情况下,对公司事务
行使符合法律规定和公司利益的特别处置权,并在事后向公司董事
会和股东大会报告;
(九)董事会授予的其他职权;
第六条总经理对董事会负责、行使下列职权:
(一)主持公司的生产经营管理工作,组织实施董事会决议,并向
董事会报告工作;
(二)组织实施公司年度经营计划和投资方案;
(三)拟订公司内部管理机构设置方案;
(四)拟订公司的基本管理制度;
第三章 权力划分
第七条 购买、出售资产:
(一)购买资产:单项交易金额在10 万元以下的,由公司副总经理、综合部总经理或职能部门经理审批,单项交易金额在10万元以上、100 万元以下的,由公司总经理或公司董事长审批;单项交易金额在100 万元以上、500 万元以下的,由公司总经理审核后,报董事长审批;单项交易金额在500 万元以上,由公司董事长、总经理签署意见后,报董事会审批;
(二)出售资产:一次性交易金额在5 万元以下,由公司副总经理、综合部总经理或职能部门经理审批,一次性交易金额在5万元以上、50万元以下的,由公司总经理或公司董事长审批;一次性交易金额在50 万元以上、100 万元以下的,由公司总经理审核后,报董事长审批;一次性交易金额在100 万元以上,由公司总经理、董事长签署意见后,报董事会审批;
上述购买、出售资产的交易金额占公司最近一期经审计的总资产30% 以上的,均应由公司经营层拟订方案,报董事会审议通过后,提请股东大会批准。
上述购买、出售的资产不含购买原材料、燃料和动力,以及出售产品商品等与日常经营相关的资产,但资产置换中涉及购买、出售此类资产的,仍包含在内。
第八条 资金管理
(一)公司日常经营管理中的各项费用开支,除涉及股份公司董事会及监事会的费用支出外,单笔金额在5万元以下的,由公司副总经理、综合部总经理或职能部门经理审批;单笔金额在5万以上、50 万元以下的,由公司董事长或公司总经理审批;单笔金额在50 万元以上的,由公司总经理审核后,报董事长审批;公司年度费用预算方案,由公司董事会批准.
(二)经营性采购支付,单笔金额或月结金额在100万元以下的支付,由副总经理、综合部总经理或职能部门经理审批;单笔金额或月结金额在100万元以上的支付,由总经理审批.
(三)公司资金调拨和使用:资金调拨金额在10 万元以下的,由公司副总经理、综合部总经理或职能部门经理审批,单项交易金额在10万元以上、100 万元以下的,由公司总经理或公司董事长审批;单项交易金额在100 万元以上、500 万元以下的,由公司总经理审核后,报董事长审批;单项交易金额在500 万元以上,由公司董事长、总经理签署意见后,报董事会审批;
金额在 500 万元以下的,由总经理审批;金额在 500 万元以上,由总经理审核后,报董事长批准。
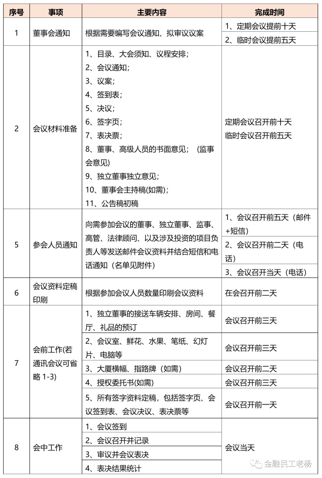
董事会(监事会)会议
召开工作流程暨分工表


