2020年,生态环境部、国家发展改革委、国家开发银行联合推动开展生态环境导向的开发(以下简称EOD)模式试点工作。截至目前,生态环境部已经向金融机构推送了共166个EOD项目,包括前期的94个试点项目和后来各地申报上来的72个项目。
随着国家政策的铺开,EOD模式正以其“润物细无声”的方式,改变着城市内外生态、产业与城市之间的关系。虽然EOD模式的应用面临着许多难点,但其以生态文明建设作为视角和出发点,不仅可以解决城镇建设及城市发展的可持续性问题,同时能够进一步解决生态环境质量提升和改善带来的难题。以生态为导向的EOD模式,顺应了我国生态文明建设及城市可持续发展的道路要求,是未来城市建设和发展的新方向。随着国家及地方常态化EOD项目入库的推进,EOD有望成为继PPP模式后的又一大项目焦点,将迎来一波爆发式增长。通过过对94个EOD试点项目生态开发内容的梳理发现:目前试点项目生态开发内容在生态保护修复、水生态环境保护、农业农村污染治理、固废处理及资源综合利用和土壤污染防治5个方面均有分布。其中,以生态保护修复和水生态环境保护为开发内容申报EOD试点的项目有75个,占较大比重,合计占比79.79%。
两批EOD试点项目开发模式(单位:个)在94个EOD试点项目中,通过公开资料能查询到项目承建单位、招投标信息、签署战略合作协议或已开工建设的项目合计有63个。在两批试点项目总数的占比为67.02%,并且大多数EOD试点项目的承建单位都是央企或者地方国企。据统计,涉及央企16家(中交集团、中建一局、中化学、中电建、葛洲坝集团、中铁建等)、地方国企30家,合计46家,占已开工建设项目总数的73.01%。除此之外,在已确定中标单位的15个项目中,有10个项目是以联合体方式中标。1、EOD模式成为生态价值实现的重要途径
EOD模式以生态保护和环境治理为基础,以特色产业运营为支撑,推动公益性强、收益差的生态环境治理项目与收益较好的关联产业项目有效融合一体化实施。
组合开发,从而实现关联产业反哺生态环境治理,既提升生态环境质量又促进项目建设和产业发展,将生态环境治理带来的经济价值内部化。
EOD模式能够在一定程度上解决生态环境治理融资难的问题,提升生态环境治理项目造血能力,实现环保产业潜在市场向现实市场的转化,推进环保产业持续发展。
这与其以下几个显著特点和优势分不开的。
首先,是项目总体打包。EOD模式最大优势在于支持项目总体进行打包开发,打包范围非常广。
可以包括已建、在建或未建项目,公益、准公益性或经营性项目,又或者一、二、三产项目,都可以进行总体打包,拼盘开发。
其次,是多元资金拼盘。从资金渠道来看,PPP、社会资本、中央预算内补助等均可用于EOD项目开发,更值得关注的是,不足部分还可以由政策性银行解决。
最后,是助力片区开发。推动由传统的“平台融资+土地财政”模式转向“EOD+片区开发”模式,筹划得当可形成内循环,规避政府信用背书和还款承诺。
在以水生态环境保护为开发内容的项目中,多涉及长江中游水环境治理及生态修复、流域生态环境治理、河道综合整治及两岸配套提升、河湖清淤扩容、污水处理设施与配套管网建设改造等内容;
以生态保护修复为开发内容的项目中,则主要会涉及到山水林田湖草沙冰一体化保护和修复、沙漠综合治理、矿业资源综合整治、矿山修复、区域生态污染防治等内容。
除此之外,农业农村垃圾治理、农业废弃物综合利用、农村人居环境治理、盐碱地改造、固体废物防治等也是常见的开发内容。
对于EOD项目来说,其区别于传统基础设施项目最为明显的特征是在于环境效益和经济效益的结合,从而实现项目投入与产出的平衡。
因此EOD项目所关联的产业需要契合当地社会经济发展和生态环境治理的实际需要,且有良好的项目收益作为支撑。

目前,EOD关联产业常见类型大致有3种:
(1)生态产业开发项目:文旅观光、医疗康养、特色农林种植加工等;
(2)新能源绿色产业开发项目:风光氢储、风电环保、光伏、绿色建材等;
(3)高新技术产业开发项目:环保装备高端制造、智能网联汽车、金融碳交易、数字经济等。
2、EOD从试点阶段进入到常态化入库阶段
EOD项目由国家层面大力倡导,并组织引导实施。
2020年9月生态环境部、国家发展改革委、国开行联合发布《关于推荐生态环境导向的开发模式试点项目的通知》,开始向各地区征集EOD模式备选项目,并且,国开行首次作为发文单位出现,开始了其对EOD项目支持的长期过程。
该通知着重强调了预期产出、产业融合、试点产出等内容,旨在通过生态环境保护和修复工作推动相关产业发展,并以此区别于一般的环境治理,实现生态价值向市场价值的转变。
从实施至今,已经经历三个阶段。

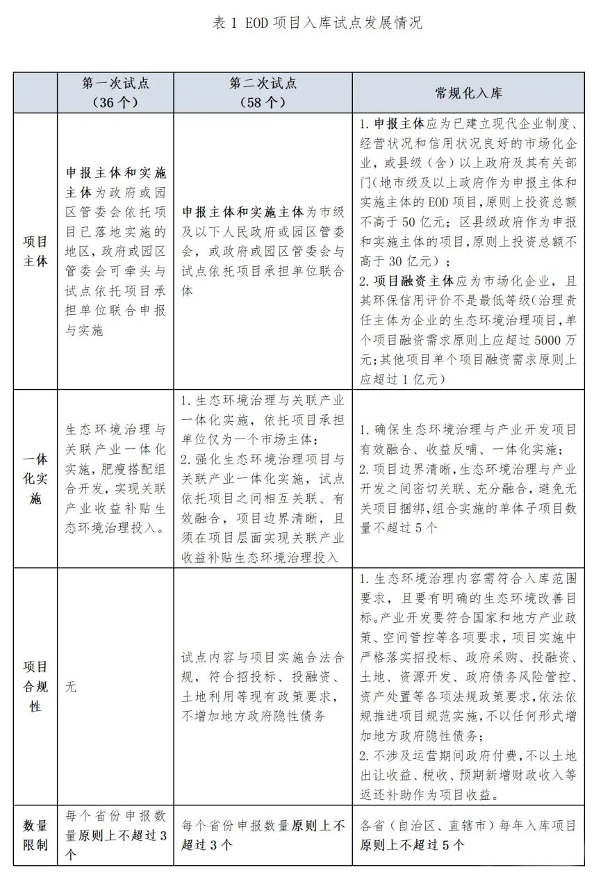
2021年4月,生态环境部办公厅、发展改革委办公厅、国家开发银行办公室联合发布了《关于同意开展生态环境导向的开发(EOD)模式试点的通知》(环办科财函〔2021〕201号)。文件同意36个项目开展生态环境导向的开发(EOD)模式试点工作,期限为2021-2023年,EOD模式开始真正的落地生根。其中,项目主要分布在华东地区,占比为39%。2021年4月,生态环境部、国家发展和改革委员会、国家开发银行联合发布《关于同意开展第二批生态环境导向的开发(EOD)模式试点的通知》(以下简称“《通知》”),同意58个项目开展试点工作,期限为2022—2024年。其中,项目主要分布在西北和华东地区,两地均占比24%。至此,以两批试点项目作为依托,EOD项目开始真正进入实践层面。在EOD项目试点启动的同时,非试点的EOD项目也同步开展。截至2022年9月,各地非试点的EOD项目共有78个,项目主要分布在华东地区,占比42%。
《通知》再次强调了项目不给政府带来负债以及其自身可持续发展的特性:
切实加强公益性生态环境治理项目与相关经营性产业开发项目一体化融合实施,在项目边界范围内实现产业开发项目对生态环境治理项目建设与运营的持续性收益反哺;
实施中可适当优化试点依托项目,加强产业收益对生态环境治理的反哺力度,减少政府资金投入,力争实现政府资金“零投入”。
第二次试点出台的相关政策降低了融资难度,规范了项目的运营模式,推动了EOD项目的可持续发展。
2022年4月,生态环境部印发《生态环保金融支持项目储备库入库指南(试行)》(环办科财〔2022〕6号)(以下简称“6号文”),明确了可以入库项目的范围、要求和所需材料。EOD项目开始实施入库管理制度,标志着EOD模式发展到了一个新的阶段。大气污染防治、水生态环境保护、重点海域综合治理、土壤污染防治、农业农村污染治理、固废处理处置及资源综合利用、生态保护修复,以及其他环境治理。EOD模式由试点转为常规的项目入库制,主要有三大变化:③贷款银行由1家变为两家,即国开行与农发行两家银行。国家库由生态环境部、国家发改委、国开行进行统一批复、评审和授信,试点时期计划投入5000亿元;此外,地方也在探索建立地方库,譬如安徽省。2021年7月9日,安徽省生态环境厅与国家开发银行安徽省分行、中国工商银行股份有限公司安徽省分行、中国农业发展银行安徽省分行共同建立安徽省库;浙江省生态环境厅、国家开发银行浙江省分行,十四五期间意向合作融资总量不低于600亿元;山东省生态环境厅、山东省发展改革委、国家开发银行山东省分行与2021年7月联合印发《关于推荐生态环境导向的开发模式试点项目的通知》,正式开启省级EOD模式试点。“国家级EOD项目库”的说法始于生态环境部在2022年4月印发的《生态环保金融支持项目储备库入库指南(试行)》,同时生态环保金融支持项目管理系统正式上线运行。通过生态环保金融支持项目管理系统,可以开展项目信息报送、对接、反馈、完善等工作,将符合EOD模式相关要求的项目推送有关金融机构。有关金融机构遵循独立审贷(或审批)、自主决策、自担风险原则,将符合本机构放贷或投资支持条件的项目纳入其各自的储备库,并及时与有关项目单位沟通对接,推进放贷(或投资)审批等。通常所说的EOD入库,是项目纳入有关金融机构的储备库,其目的是加强金融资金的对接与支持。
在政策层面,依据试点项目实施经验,国家专门针对EOD项目报送提出了具体要求,核心可以概括为“3555”。
即,区县级项目投资总额不高于30亿元、地市级及以上项目投资总额不高于50亿元、项目子项目数量不高于5个、各省每年入库EOD项目原则上不超过5个。
在具体操作中如何报送?
生态环境部科技与财务司副司长逯元堂在近日召开的生态环境导向的开发(EOD)政策与实践研讨会上表示,整个入库分4个阶段:
第一阶段,是地方报送阶段,由实施主体将拟入库EOD项目实施方案及相关手续材料报至县级及以上生态环境部门,由其通过系统线上申报至省级生态环境部门。
第二阶段,由省级生态环境部门组织专家论证评估,并出具项目论证评估意见后,由线上提交生态环境部。
第三阶段,由生态环境部组织专家进行技术指导,对不符合要求的项目提出专家意见并返回地方修改完善,将符合实施要求的EOD项目推送给相关的金融机构。
第四阶段,是金融机构按照独立审核的原则,对项目的融资的可行性进行把关,并纳入其各自的储备库。
“这4个阶段,同时也涉及4个主体:地方政府、省级生态环境部门、生态环境部、金融机构,各方各司其职、各自把关,目的是强化EOD模式的符合性,对接金融资金支持,推进项目实施。”
与此同时,逯元堂也特别强调,进入项目库并不代表项目就能落地,也不代表一定能融资,更不代表一定能做成EOD项目。
因此,按照EOD要求规范实施极为重要,实施中要将打造EOD典型案例作为目标,确保不变形、不走样。
“生态环保金融支持项目管理系统只是工作软件,便于项目信息报送、对接、反馈、完善等,提高工作效率和质量,通过这个系统把符合EOD基本要求的项目推送给金融机构。”
生态环境部环境规划院EOD创新中心主任赵云皓强调,入库不等于能拿到相应的贷款,关键还要看项目本身。
对于申报需要提供哪些材料,入库指南已经明确,包括4份材料:生态环境导向的开发(EOD)模式项目实施方案编制大纲;其中,生态环境导向的开发(EOD)模式项目实施方案编制大纲是许多地方的关注焦点。其大致内容包括项目区域总体情况、建设内容、项目实施方式、投资估算与资金筹措、财务分析、保障措施等。如何编制实施方案,生态环境部环境规划院EOD创新中心执行主任卢静也给出了意见。
她提出:
方案编制要明确生态环境治理与产业融合开发思路,按照环境问题—治理目标—解决方案—工程措施的方法确定生态环境治理内容。
结合项目区域产业发展现状基础与需求预期等确定关联产业内容,并注重分析项目要素条件的可获得性、实施主体产业投资与经营能力、项目投资—成本—收益等资金平衡的可行性等。
提出,建立项目投资建设与运维经营全生命周期实施保障体系的重要性。
生态环境部对外合作与交流中心技术交流部主任唐艳冬指出,项目谋划中要做好与金融机构的沟通,听取其对项目可融资性的意见,及时修改文本。
除了硬性条件,EOD项目入库指南也划定了申报“红线”:
包括找准生态环境问题,定好产业发展内容;项目整体收益与成本能够平衡;要满足合规性要求,不以土地出让收益、税收、预期新增财政收入等返还补助作为项目收益。
此外,项目实施必须严格依法依规,不以任何形式增加地方政府隐性债务等。
EOD项目本质是通过构建生态价值实现机制,实现生态效益、社会效益、经济效益的有机统一,以及生态治理与经济社会的可持续发展。但在项目入库、项目推进及实施过程中存在着很多理解和认知误区,导致项目规划质量不高,或者无法形成既定的生态效益,或无法实现经济效益而无法持续。在具体项目规划和实施过程中,最重要是要把握生态治理这个核心,做好产业导入策划这个重点,以及实现生态效益和经济效益之间的良性促进与循环发展。我们从以下几种主要的实践开发模式中,可以借鉴一二。PPP作为传统的政府与社会资本合作模式,经历多年发展和近年的波折后,与EOD 项目重新融合,实现了又一次创新,重新焕发活力。江苏省泰兴高新技术产业开发区生态环境导向开发的国家示范项目采取EOD模式合作方式,高新区鼓励吸引外来社会资本与国有公司联合经营、组合开发,高新区生态环境治理项目与土地资源开发利用、特色产业运营三者有效融合,促进生态环境高水平保护和区域经济高质量发展。开展泰兴高新区水系生态环境综合整治、水生态修复并负责项目建成后的长期运行维护,实现建设运营管理一体化;结合园区水环境治理项目,开展园区土地整治,增加园区可利用土地面积,促进土地升值溢价及财政收入增加,逐步实现综合开发的效益;建设科技企业孵化器,进一步为园区培育节能环保产业,同时,产业开发和土地转让溢价的收益进一步反哺环境治理的资金投入,统筹推进,一体化实施,将生态环境治理带来的经济价值内部化。
一方面,在园区水环境整治过程中开展土地整理,将零碎高低不平和不规整的土地加以整理、调整改造,增加了园区可利用的土地面积;另一方面,河道整治项目美化提升了河道周边的环境质量,带动了整理河道周边的地价和房价的增长;结合泰兴高新区节能环保产业发达的优势,形成了“环保+特色小镇” “环保+地产开发”“环保+工业旅游”的模式。产业开发的收益可以反哺前期的环境治理投入,科技企业孵化器为园区培育节能环保产业,为园区生态环境第三方治理贡献力量。另外,通过人口流入及产业发展进一步激活了园区经济,从而增加园区税收收入和居民收入,最终实现正反馈回报机制。政府本身承担着区域生态治理的职责,因此,在推进EOD项目中,地方政府以专项债资金作为投入,引导企业和社会资金参与实施,也是一种可行的模式。例如,云南滇中新区小哨国际新城水生态环境建设及综合开发利用EOD项目及配套基础设施建设项目,项目总投资为83亿元。项目资金来源即为政府投资(含专项债)+企业自筹+市场化融资。 项目地点位于昆明市区东北角的小哨片区,距离主城区36公里,靠近长水国际机场。项目实施范围为干沟河、花庄河、花庄河水库、八家村水库河道沿岸刚性绿线和城市蓝线范围以及04组团。水生态环境治理工程、云药产业园建设工程、4号路建设工程,以及配套基础设施建设。项目经济效益构成方面,主要为生态治理和环境提升带来的土地增值收益,以及后续通过引入种植、加工产业带来的效益反哺。项目实施“三河两库”水生态综合治理与环境修复工程。补齐生态环境短板,同时规划生态友好型的、有助于水生态环境持续改善的生物医药种植与加工产业作为反哺产业,促进产业开发与生态环境治理有效融合,从而实现生态产业化和产业生态化。“PPP+投资人+EPC”模式,助力实现生态治理与生态产业一体化发展。中交天津蓟运河EOD项目是首批EOD试点项目。项目采用“PPP+投资人+EPC”模式。项目总工期为20年,项目金额约为65亿元。由政府部门——蓟州区水务局作为项目牵头方,通过政府招标选择社会投资人“中交联合体”,并由政府指定的出资代表-蓟州区国资委控股公司——天津蓟州新城建设投资有限公司与中交联合体合资组建项目公司,具体负责EOD项目的一体化实施。
项目通过生态综合修复和片区综合开发两步实施。公益性生态综合修复部分包括水系综合治理、矿山修复。而片区综合开发部分主要指生态环境修复后,规划一定比例的土地空间进行产业开发,中交集团利用自身运营能力,引入观光农业、康养、新能源等环境友好型项目,实现环境+社会+经济效益的结合。经济效益构成方面,项目公司的未来资金平衡及收入来源主要通过以下几个方面来实现:(1)政府付费部分,即针对流域治理部分政府购买服务,中交联合体提供建设运营养护服务并结合绩效获得政府付费;
(2)使用者付费部分,即结合蓟州区自然资源及中交联合体企业资源,导入文化旅游、康养运动、智慧农业等项目,盘活经营性资产,中交联合体获得相关经营性收益;(3)政府方提供的额外收益,如中交联合体可按比例获得土地增值收益、综合治理专项补助资金等。“马鞍山市向山地区生态环境综合治理EOD项目”是首批试点项目之一,项目采用“特许经营+投资人+EPC”模式,总投资约82.65亿元。项目合作期(特许经营期)为30年,其中整体建设期为3年,整体运营期为27年。马鞍山市人民政府授权马鞍山市雨山区人民政府为项目实施机构,主要采取两阶段招标方式操作。
项目第一阶段,由雨山区人民政府通过竞争性程序选择本项目的特许经营者。
雨山区人民政府和中标特许经营者签署特许经营协议,由特许经营者负责本项目的整体投资、建设、运营、产业发展、移交等各项工作,并享有相应的收益权,通过项目经营性收入方式获得投资回报。
雨山区人民政府作为实施机构,负责牵头对特许经营者进行监督和考核。合作期满后,特许经营者将本项目设施及其权益无偿移交给市政府指定机构。
项目第二阶段,由特许经营者作为招标人以EPC+产业导入方式确定项目的总承包单位。其中项目范围内产业导入标准、内容、考核机制等,另行签订产业服务协议。
未来项目产生碳汇交易、固废填埋收入(占项目总收入比例约为76%)、种植经济林、停车场运营、文旅项目开发与运营等经营性收入。
项目经济效益的构成方面,主要包括碳汇交易、固废填埋收入、种植经济林、停车场运营、文旅项目开发与运营等,以“产业服务费”形式回款。
社会资本方通过特许经营协议收取服务费,以项目经营性收入方式获得投资回报。政府作为实施机构,负责牵头对特许经营者进行监督和考核。
合作期满后,特许经营者将本项目设施及其权益无偿移交给市政府指定机构。
