外部董事是完善中国特色现代企业制度的重要举措。如何确保外部董事有效发挥作用,既关系到董事会建设的深化和完善,也与企业本身创新转型密切相关,但对于外部董事的履职情况如何评价和考核仍需要进一步探讨。
★ ★ ★ ★ ★ 当前外部董事履职评价四个突出问题
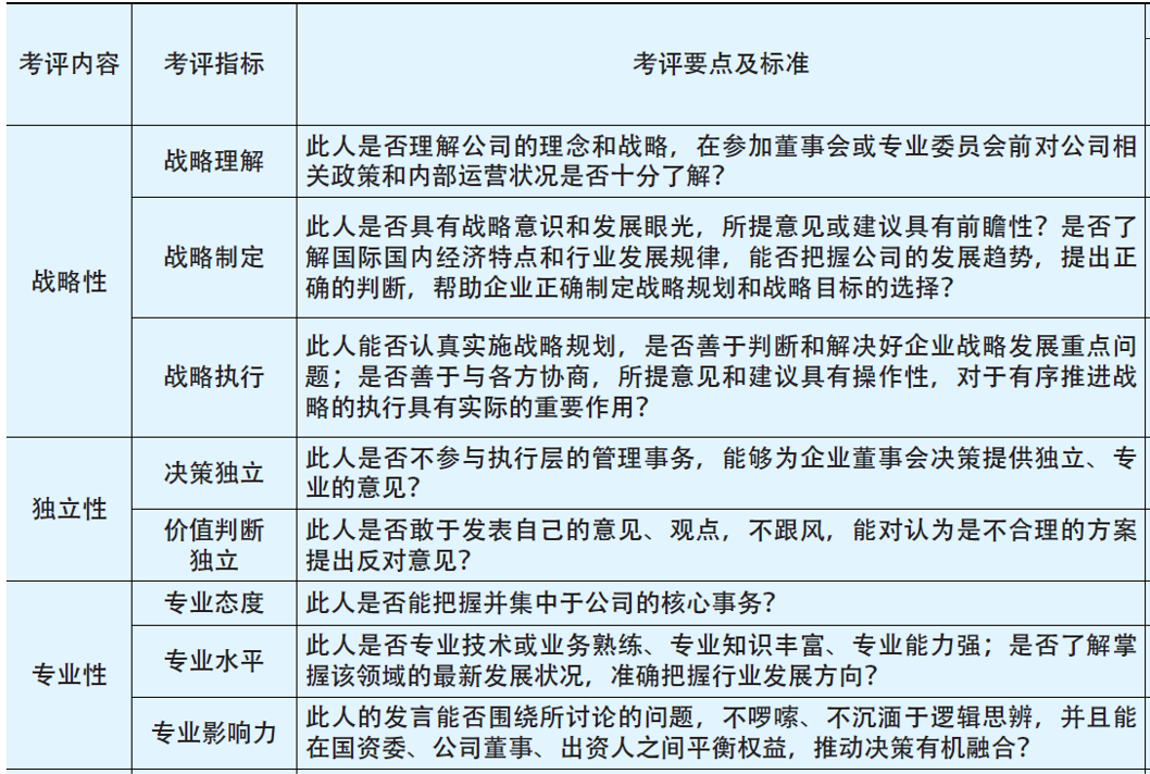
① 评价主体单一。国资委或上级集团对自己派出的外部董事的评价要做到客观、公正和独立,这其实是个难题。就如同父母对自己的孩子进行评价一样,容易带有主观感情色彩。所以评价过程容易流于形式、走过场。 ② 评价内容缺乏针对性。许多地区评价外部董事的重点是董事的德、能、勤、绩、廉,主要包括职业操守、履职能力、勤勉程度、工作实绩、廉洁从业等内容。目前国企对外部董事评价的内容主要集中在“德、能、勤、绩、廉”,雷同党政机关考评,且没有结合企业所在行业类别、发展阶段特点及企业实际运营情况,没有分类、个性化地考评。考评内容一刀切,缺乏针对性,不能科学地反映外部董事的工作业绩,不利于对外部董事履职行为的检查和监督。 ③ 评价方法简单。对外部董事的评价一般采取履行出资人职责的机构评价、董事自我评价和董事相互评价等方法,此外还应听取监事会、经理层以及党委成员、职工代表的意见。实际操作中,各级国资委和公司一般都采用评价表+打分的方式。评价的要点基本是定性化的指标。实践中,很多企业反映这些定性化的评价指标难以操作。由于定性指标没有严格的计量标准,评价时容易受到评价人员的知识、经验、能力的影响,易受了解、熟悉被考核人情况程度的局限,主观性的因素影响了评价结果。 ④ 评价结果运用有限。我们很少见过哪家公司因为外部董事不称职而将其解聘。这可能是因为缺乏对外部董事的评价,或者说即便评价,也不能对评价结果进行有效应用,导致评价双方对评价行为、结果不重视。 ★ ★ ★ ★ ★ 外部董事履职评价重点关注六个维度 前言 为数不少的企业对于外部董事的评价仅仅是为了符合监管要求,不乏一些走过场的行为,最后评价出皆大欢喜的结果,也鲜见有因不尽职而被落聘的外部董事。当然,也有一些企业是真正想付诸实施的,但在实际操作中却陷入了疑惑,发现还有许多问题值得商榷: (1)由谁来对外部董事评价更有效? (2)评价哪些内容,如何跳出传统评价内容“德能勤绩廉”的局限性? (3) 评价结果的应用与反馈机制,外部董事评价结果除了作为续聘与否的依据外,是否还有其他更广泛的应用?等 评价内容共有以下几个方面: ① 独立性,包括身份、利益、决策、价值判断独立。外部董事应当公开自主地对讨论事项发表客观、公正的意见,独立地提出决策建议,并能对认为是不合理的方案提出修改或反对意见。 ② 专业性,包括专业资格、态度、水平、影响力,外部董事的专业技术或业务越熟练,专业知识越丰富,那么专业性越强。 ③ 战略性,包括战略理解、制定、执行。外部董事很重要的一点是要理解、完善公司的理念和战略,关注公司的战略、重大决策及重大举措。 ④ 责任性,指责任心的强弱以及是否勇于承担责任,包括工作责任心、及时性、时间投入度。 ⑤ 公开性,包括个人信息、履职情况公开,指履职情况是公开透明的,自觉接受组织和职工群众监督。 ⑥ 绩效性,包括决策效果、工作实绩,主要指所提出的意见或建议是否成为企业的决策,和成为决策的意见其实际执行后是否取得成效,或者虽然没有成为决策,但实践证明意见或建议正确、有价值;绩效性还用以评价外部董事工作的实际成绩及个人任职贡献情况。 六大维度定好之后,以此为基准转化为二级细化指标,比如“责任性”,可以转化为二级指标“工作责任心”、“工作及时性”和“工作时间投入度”。 评价时应根据企业需求和评价的目的来确定权重,具体指标的权重设计要结合企业的实际情况,考虑企业所在的行业类别以及企业自身的经营特点等因素。可通过权重设计突出对外部董事履职的导向,比如希望其提升的能力、重点关注的工作任务等。


